Track income, expenses, and budgets across unlimited currencies in one Notion workspace. Auto-converts, auto-calculates, beautifully organized.
One-time purchase · No subscription · Works on free Notion


You earn in dollars, spend in euros, and save in pounds. Sound familiar?
A complete finance system in Notion, built from the ground up for multiple currencies.
Create unlimited accounts in any currency — USD, EUR, GBP, THB, JPY, or anything else. No forced conversions.
Transfer between accounts in different currencies. The math is handled automatically.
Visual breakdowns of your financial health. See trends, compare months, make better decisions.
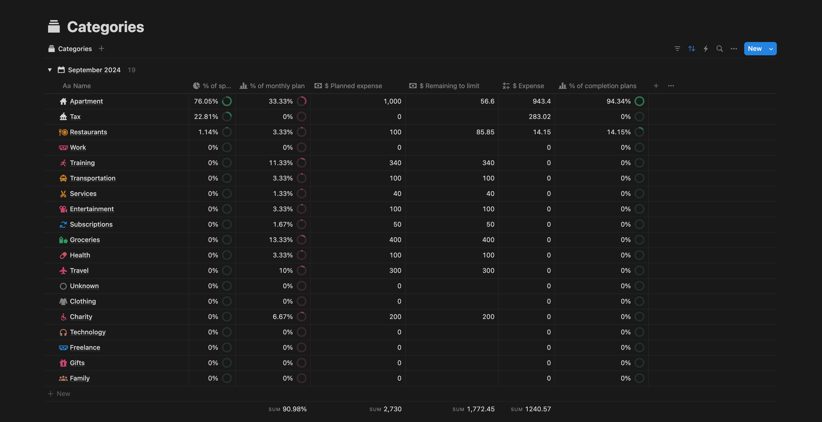
Organize expenses into categories with monthly limits. See where your money actually goes.
Log income and expenses instantly. Account balances and analytics update automatically.
See your total across all currencies, converted to your main currency. Always know where you stand.
If you deal with more than one currency, this is for you.
Not another subscription app. Your data, your workspace, your rules.
Unlimited. Add as many currencies as you need — USD, EUR, GBP, THB, JPY, MXN, or any other.
No. The template works perfectly on the free Notion plan.
Absolutely. It's Notion — you can modify everything to fit your workflow.
You set exchange rates when making transfers. This gives you full control and works offline.
After purchase, you'll get a Notion link. Click 'Duplicate' to copy it to your workspace. Setup takes under 5 minutes.
One template. Unlimited currencies. No subscriptions.
Get the Template — $19$19 one-time · Instant access · Free updates forever